Tagasi
Bitcoini Kalkulaator: Programmi Kirjeldus
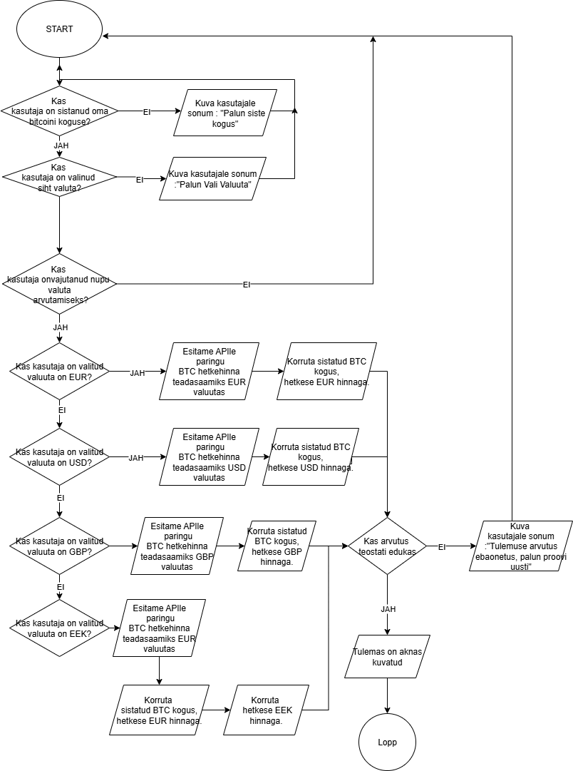
Selle programmi eesmärk on teisendada Bitcoini (BTC) kogus teistesse valuutadesse (nt EUR, USD, GBP, EEK), kasutades selleks reaalajas või hiljutist vahetuskurssi, mis saadakse välise API kaudu.
Programmi Lühikirjeldus
Programm töötab kolme peamise etapina: sisendi kogumine, API päringute tegemine ja arvutamine.
1. Sisendi Kogumine ja Kontroll
Enne arvutuse alustamist kontrollitakse, kas kasutaja on vajalikud andmed sisestanud:
- Kontrollitakse, kas Bitcoini (BTC) kogus on sisestatud.
- Kontrollitakse, kas sihtvaluuta (EUR, USD, GBP, EEK) on valitud.
- Kontrollitakse, kas nuppu väärtuse arvutamiseks on vajutatud.
2. Valuuta Valik ja API Päringud
Kui kõik tingimused on täidetud, sooritab programm vajaliku API päringu:
- EUR, USD, GBP: Tehakse otse API päring vastava BTC hetkehinna saamiseks.
- EEK (Eesti kroon): Saamiseks tehakse esmalt API päring BTC hinna saamiseks EUR-is ning seejärel korrutatakse tulemus fikseeritud (ajaloolise) EEK-i kursiga.
Märkus: See on tüüpiline näide konverterist, mis kasutab välist teenust (API) reaalajas andmete saamiseks.
3. Arvutamine ja Tulemuse Kuvamine
Pärast vahetuskursi saamist teostatakse konverteerimise arvutus:
- Arvutus: Sisestatud BTC kogus korrutatakse saadud hetkekursiga.
- Edukas tulemus: Tulemus kuvatakse kasutajale ja programm lõpetab töö.
- Ebaõnnestumine: Kuvatakse veateade ("Tulemuse arvutus ebaõnnestus, palun proovi uuesti") ja protsess suunatakse tagasi algusesse.
Programmi Vooskeem
Vooskeem illustreerib programmi tööloogikat visuaalselt samm-sammult.
Link Koodile (Repo)
Projekti lähtekood asub GitHubis.
Vaata Bitcoini Kalkulaatori Repot